找回密码

毛泽东思想旗帜网

毛泽东思想旗帜网 首页 反帝反修 查看内容

关于“小资产阶级意识形态左翼”的阶级分析——从张雪峰现象谈起 ...

2026-4-14 13:36| 发布者: MZYT| 查看: 318| 评论: 0|原作者: 窃蓝|来自: 人境网

摘要: 概念界定:区分“小资产阶级意识形态”与“小资产阶级意识形态左翼” 在进入正式分析之前,有必要先区分两个容易混淆的概念。 小资产阶级意识形态,是指广泛存在于脑力劳动者(以及部分被主流价值观同化的体力劳动 ...
概念界定:区分“小资产阶级意识形态”与“小资产阶级意识形态左翼”

在进入正式分析之前,有必要先区分两个容易混淆的概念。

小资产阶级意识形态,是指广泛存在于脑力劳动者(以及部分被主流价值观同化的体力劳动者)中的一种观念体系。其核心包括:“努力决定论”(把成功完全归因于个人努力)、“文化资本优越感”(认为学历、技能、认知水平天然高人一等)、“鄙视体力劳动”(将体力劳动者简化为“不努力”的符号)、“个人奋斗神话”(相信只要足够努力就能在现有规则内实现阶层跃升)。业主骂快递员“我最瞧不起你们这些送快递的”,学生在校园里宣称“我那么努力,你们不努力活该拧螺丝”,评论区高赞回复“好工作是对努力读书的奖赏”——这些现象都是小资产阶级意识形态的典型表现。持有这种观念的人,不一定是“左翼”,甚至可能政治冷漠或偏保守。

小资产阶级意识形态左翼,则是上述普遍意识形态中的一个子集。他们同样持有“努力决定论”“文化资本优越感”等观念,但与此同时,他们自称左翼、使用左翼话语(如“剥削”“异化”“资本”),用左翼词汇表达对加班、降薪、职场PUA、35岁危机、AI替代的痛苦。然而,当左翼批判触及现行体制的根本(如否定应试教育、否定个人奋斗、否定“知识变现”)时,他们立刻激烈反对。因为他们用“人力资本家”幻想(“换个好老板”“等我升到总监就好了”)消解了左翼话语的革命性。他们是小资产阶级意识形态在左翼阵营中的特殊表现,其矛盾性在于以“自己人”的姿态腐蚀斗争意志。

本文分析的对象,是后者——小资产阶级意识形态左翼。 前者的普遍现象构成了后者生长的土壤,但不是本文的主要对象。

需要说明的是,本文所分析的“小资产阶级意识形态左翼”,其主体是不占有任何生产资料的脑力无产阶级(程序员、工程师、白领、教师、医生等),而非真正的小资产阶级(小店主、小农场主、独立设计师等)。后者虽然也持有一些小资产阶级观念,但他们的焦虑、幻想、政治态度与前者有本质区别——他们不幻想“换个好老板”,因为他们自己就是“老板”。本文的分析对象,是那些被小资产阶级意识形态俘获的脑力无产阶级,而非真正的小资产阶级本身。

历史溯源:为什么“小资产阶级意识形态的脑力无产阶级”成为当代突出现象?

在进入具体分析之前,有必要追问一个前提性问题:为什么“小资产阶级意识形态的脑力无产阶级”在今天成为一个需要专门分析的突出现象?历史上难道没有类似的心态吗?

并非完全没有。在改开后的“十亿人民九亿商”时期,确实有大量体力劳动者(如打工者攒钱回乡开店、摆摊的小贩)幻想“以后自己当老板”。但那时的幻想是成为小资产阶级本身——拥有自己的店铺、自己的小生意,从被剥削者变成(小)剥削者。其物质基础是市场经济初期的“遍地机会”:只要敢闯敢拼,确实有人从小摊贩变成了大商人。

而今天我们所分析的“小资产阶级意识形态的脑力无产阶级”,其幻想不是成为小资产阶级,而是成为更好的雇佣劳动者。他们不幻想拥有生产资料(开公司、当老板),而是幻想自己的“文化资本”(学历、技能、证书)能让他们在现有体制内找到更好的“东家”,获得更高的工资、更稳定的职位、更体面的生活。其核心逻辑是:“我只要足够努力、足够优秀,就能在资本的游戏里成为赢家。”

这种心态在历史上之所以不突出,是因为过去脑力劳动者(如旧社会的账房先生、私塾先生)数量极少,且缺乏“文化资本兑换高工资”的社会机制。而今天,这一现象的历史前提是:

1. 生产力的提高:工业化、信息化使社会对受过教育的脑力劳动者的需求大增。
2. 全面免费基础教育的普及:让大量出身劳动家庭的孩子有机会获得文凭,进入“白领”岗位。
3. 脑体收入差距的扩大:在特定时期(如中国改革开放后至21世纪初),大学生与农民工的收入差距显著,使得“读书改变命运”成为可验证的社会共识。
4. “文化资本”确实在一定程度内变现:在过去几十年,高学历确实能带来更高的工资、更稳定的工作、更体面的生活。这使得“文化资本”成为一种准生产资料——它不能直接占有工厂、土地,但可以换取更好的劳动报酬。

正是在这样的历史条件下,脑力劳动者(尤其是第一代通过教育实现“阶层跃升”的劳动者)产生了一种独特的幻觉:我的学历、我的技能、我的认知水平,是我个人的“资本”,是我区别于“底层”的标记;只要我继续投资自己的“文化资本”,我就能在现有规则内不断向上爬。他们不是想成为“老板”,而是想成为“高级打工仔”——这正是“小资产阶级意识形态的脑力无产阶级”与过去小农、小商人的根本区别。

这种幻觉在“读书改变命运”尚有效的年代,有一定的现实基础。但当资本主义进入总危机阶段,当AI开始大规模替代脑力劳动,当“学历通货膨胀”让文凭贬值,当35岁危机成为普遍焦虑——这种幻觉的物质基础正在瓦解。而恰恰是在这个瓦解的过程中,小资产阶级意识形态左翼的矛盾性暴露得最为充分:他们一方面感受到了痛苦(加班、降薪、AI替代威胁),另一方面又不愿放弃“文化资本”的优越感和“人力资本家”的幻想。这正是本文所分析的“经济地位与阶级意识错位”的历史根源。

因此,小资产阶级意识形态的脑力无产阶级,是资本主义发展到特定阶段(脑体分工固化、教育普及、文凭社会形成)的产物。它不是永恒的,而是历史的、可变的。它的出现,标志着资本主义在制造新的矛盾——它一方面需要大量脑力劳动者来维持生产和管理,另一方面又在不断贬值这些劳动者的“文化资本”,使得其薪资待遇、工作稳定性、社会保障日益接近体力无产阶级。曾经依靠“文化资本”建立起的“体面差距”,正在被资本一点点抹平。这一矛盾,正是当代资本主义总危机在阶级结构上的具体表现。

一、张雪峰现象:一面照妖镜

张雪峰,一位以“实用主义教育观”著称的网红导师,其核心逻辑是:承认社会存在不公平(有人“靠爹”、有信息差),但从不主张改变规则,而是教你在现有规则内通过精明的选择“卷”赢。他贩卖的是信息差,强化的是应试教育和人才工具化,本质上是服务于资本再生产需求的商人。

然而,这不是张雪峰的全部面貌。客观地说,他是个生意人,挣普通人的钱,但起码收钱真办事。他做的事,是把精英阶层内部流通的信息,变成普通家庭能买到的商品——在信息高度不对称的市场里,这本身就是一种“拆墙”。他真正让精英不待见的原因,是他戳破了“读书改变命运”的遮羞布。他告诉普通家庭:考上大学只是第一步,后面还有资源、人脉、门道,而这些从来不是靠努力就能拿到的。精英的优越感建立在“我们靠自己”的幻觉上,张雪峰把它拆成了“你们靠的是爹”。

当然,这种拆墙也可能为更激进的批判打开缺口,但张雪峰本人止步于此。他不是革命者,他是在旧秩序崩塌的过程中,帮普通人在现有规则里多争取一点筹码。他拆了墙,但没有告诉你墙为什么存在;他让你看清了跑道,但跑道本身没有变。

正是这种复杂性,使得当有人(如人境网特约撰稿人舟自横)以马克思主义阶级分析法,揭穿张雪峰“实用主义教育观”的实质——将知识商品化、人才工具化、服务于资本再生产需求时,遭到了一群自称“左翼”的人的集中攻击。

这些人是谁?他们为何要激烈维护一个赤裸裸的社达商人?毕竟,如果张雪峰只是单纯的骗子,维护他的人或许只是上当受骗者。但恰恰因为他确实在现有规则下帮到了一部分普通人,这种“有用性”让他的批判者显得“脱离实际”——而这,正是我们所要分析的对象“小资产阶级意识形态左翼”攻击的常用话术。

二、小资产阶级意识形态左翼的经济地位:脑力无产阶级及部分管理型无产阶级

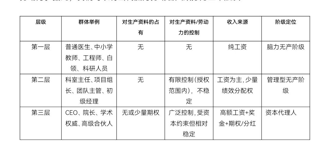
要分析小资产阶级意识形态左翼,我们首先需要一个清晰的阶级划分标准。这里采用的标准有两个核心维度:是否占有生产资料,以及能否稳定控制生产资料或劳动力。据此,我们可以将当代脑力劳动者大致分为三个层次:

 

小资产阶级意识形态左翼的主体,主要集中在第一层(脑力无产阶级),以及第二层(管理型无产阶级)中控制权不稳定、失业风险高、同样感受压迫的基层管理者(如小组长、初级主管、项目协调人等)。他们虽然可能有限地支配他人的劳动,但这种支配权完全依附于资本授权,随时可能被收回。这种控制权的临时性和可撤销性,是他们与真正资本代理人的本质区别。 他们同样面临“被优化”的恐惧,同样在夹缝中承受着上级的压榨和下级的怨气。

并非第一层的所有脑力劳动者都是小资产阶级意识形态左翼——他们中有许多人的阶级意识是健康的、进步的。我们分析的是这一阶层中呈现出下述矛盾特征的群体。

他们的经济地位,与流水线工人、外卖骑手没有本质区别——都不占有生产资料,都靠出卖劳动力换取工资。因此,他们就是无产阶级。

那为什么称他们为“小资产阶级意识形态左翼”?因为虽然他们的客观阶级地位是无产阶级,但他们的主观阶级意识却是小资产阶级甚至资本代理人的——他们幻想自己能成为第二层中更稳定的管理者,或者幻想自己是“人力资本家”(凭借能力换个好老板)。这种经济地位与阶级意识的错位,是他们一切矛盾行为的根源。

三、小资产阶级意识形态左翼的阶级意识:小资产阶级的幻觉

“文化资本”的优越感

他们拥有大专以上学历,从事“白领”工作,收入高于社会平均。但他们与真正的体力劳动者收入差距并不大,却坚信自己的“认知水平”“格局”“专业技能”高人一等。这种优越感不来自物质,而来自教育赋予的“文化资本”。他们常用“脑力劳动”与“体力劳动”的二分来自我安慰,构建一条“精神缓冲带”:“虽然我背着三十年房贷,但我跟那些没上过大学的老同学不一样,我格局大。”

这种对“文化资本”的崇拜,在一些自称左翼的群体中同样根深蒂固。例如,在某些红色主题的微信群或论坛中,常见这样的言论:“医生、科研人员拿高工资是应该的,人家付出了那么多年的学习和劳动。”——表面上是“按劳分配”的朴素正义,实则隐藏着对知识、学历、技能的等级化崇拜。他们将“高学历”等同于“高贡献”,进而等同于“高回报”,却不去追问:为什么一个初中文化的建筑工人、一个小学毕业的清洁工,他们的劳动同样辛苦、同样不可或缺,却只能拿最低工资?这种“知识资本决定论”,恰恰是资产阶级(精英统治)意识形态在左翼话语中的翻版。

与之相伴的,是赤裸裸的学历鄙视链。在同样的圈子里,经常可以听到:“一个中专生懂什么?”“不好好学习就只能进厂拧螺丝。”这些发言将教育制度的结构性不公(资源倾斜、阶层固化、信息差)完全归因于个人“努力”或“智力”,从而为自己的优越感找到道德依据。他们忘记了:无数中专生、进厂工人的困境,不是“不努力”,而是从出生起就被城乡差距、贫富分化、教育资源失衡所塑造。这种鄙视链,正是“小资产阶级意识形态左翼”在对待体力劳动者时的典型心态——嘴上喊着“工人最光荣”,心里却认定“我比你高贵”。

这种心态,在校园里已经萌芽。一些成绩好的学生公然宣称:“我那么努力,你们不努力活该拧螺丝。”他们将教育制度的不公全部归因为个人努力,从而为自己的优越感找到道德依据。这正是“人力资本家”幻想的少年版——他们还没有进入职场,已经学会了用“努力”来合理化一切不平等。

需要指出的是,这种“文化资本”在资本主义体系下确实能换取更高的工资(尽管不稳定),因此它不是纯粹的幻觉,而是异化的真实。问题不在于“文化资本不存在”,而在于它被资本逻辑收编,成为分化劳动者的工具。劳动者需要的不是否定“文化资本”,而是让所有人都能平等获得知识和技能,而不是将其作为竞争筹码。

“人力资本家”的幻想

他们相信“知识改变命运”,将自己的学历、技能视为可以增值的“资本”。他们幻想凭借个人能力可以在现有体制内找到更好的“东家”,实现阶层跃升。这种幻想的典型投射,就是短视频、网文中流行的叙事:核心技术骨干被克扣,愤然离职,被新东家重用,原公司跪求回归。其核心逻辑是:“我是有能力的,我只需要换个好老板。”他们从未质疑“老板占有公司”这一结构,只要求“被公正地剥削”。

“体面”的精神包袱

他们背负房贷、车贷,每月刚性支出极大,几乎没有积蓄,一旦失业几个月就会陷入困境。他们维持着一种“体面”的生活方式——这种体面是脆弱的、岌岌可危的,却是他们全部的心理寄托。他们恐惧坠落。而“坠落”不只是贫困,更是失去那种“比下有余”的相对位置——不再能对没学历的老同学说“我格局不一样”。

四、小资产阶级意识形态左翼的政治态度:左翼话语与右翼行为的统一

他们使用左翼话语,因为确实感受到剥削
他们经历加班、降薪、职场PUA、35岁危机、AI替代威胁,痛苦是真实的。他们能够说出“剥削”“异化”“资本”等词汇,并将其用于批判现状。他们反对权贵、反对不公,在文化议题上常常显得“进步”。左翼话语对他们来说,首先是止痛药——它给痛苦起了一个名字,提供了一个道德高地,允许他们发泄愤怒。

但他们维护现行体制,因为幻想着“换个好老板”
当左翼批判触及他们赖以生存的路径(如否定应试教育、否定个人奋斗、否定“知识变现”)时,他们立刻激烈反对。为什么?因为如果规则变了,自己那点“文化资本”可能一文不值;如果“知识变现”的路被堵死,他们赖以维持体面的方式就崩塌了;如果“换老板”的幻想被戳破,他们就不得不面对一个恐怖的问题:我该怎么办?因此,他们极力维护张雪峰——因为张承认痛苦但不改变规则,发泄愤怒但不指向集体行动。张雪峰告诉他们:“你感受到了不公,这很正常。但别想着改变规则,那太远了。你要做的是变得更聪明、更有竞争力,在规则内找到自己的位置。”这正是小资产阶级意识形态左翼对自己说的话。

左翼话语与“人力资本家”幻想的配合
这是一个完整的心理装置:

 


左翼话语负责“诊断”:你病了,病根是剥削。
“人力资本家”幻想负责“处方”:别治病,换个医院就行。

五、小资产阶级意识形态左翼言论的典型样本——以网络评论为例

我们来看两个真实的网络评论,它们生动地展现了小资产阶级意识形态左翼的典型逻辑。

在B站关于张雪峰的一条视频评论区,一位用户写道:

“人是要吃饭,在当下这个经济基础上,追逐利益,把社会达尔文作为护身符是不可避免的......张已经算是做的不错......只要是符合人民利益的,都应该被称作为同志,不要以一个人的成分......给他贴一个立场。”

这段话精准地展现了小资产阶级意识形态左翼的典型逻辑:承认规则不公,但将其归为“不可避免”的生存前提;认可张雪峰,因为他在规则内“帮到了普通人”;而任何对张雪峰背后资本逻辑的批判,都被斥为“左翼的幻想”。另一位用户则称:

“张雪峰完全可以称为同志,他打破了信息差......本应在以往教育中普及这些知识的机构团体,并没有这样的实际行动和意愿,还在那里放空炮。”

这里,小资产阶级意识形态左翼将“实际帮助”与“理论批判”对立起来,指责“放空炮”的左翼理论,认为张雪峰才是“从群众中来,到群众中去”的实践者。他们回避了一个根本问题:张雪峰所做的,恰恰是引导群众在现有规则内内卷,而非组织群众改变规则。

与此同时,在短视频平台上大量流行的“爽文”叙事——如“被裁员后我拿走了公司的千万订单”“裁员裁到大动脉”——则是“人力资本家”幻想的直接文化投射。这些故事中,主人公凭借“核心能力”让资本跪求回归,从未质疑资本占有本身。它们与小资产阶级意识形态左翼的心理结构完全吻合。

六、小资产阶级意识形态左翼的矛盾性与团结改造

小资产阶级意识形态右翼的危害是显性的,他们公开拥抱市场原教旨主义,赤裸裸地将教育视为阶级跃迁的工具,立场鲜明,易被识别并抵制。而小资产阶级意识形态左翼的矛盾性则是隐性的。

小资产阶级意识形态左翼的根本矛盾在于:他们不反对资本主义制度本身,只是反对自己在其中的位置不够好。 他们的左翼话语是一层糖衣,包裹着维护现行制度的核。他们不是要推翻雇佣劳动,而是要成为更好的雇佣劳动者;不是要消灭剥削,而是要“被公正地剥削”。他们的本质不是“小资产阶级”,而是被小资产阶级意识形态俘获的脑力无产阶级。他们用左翼话语表达痛苦,却用“人力资本家”幻想消解革命性。他们不是在“反资本主义”,而是在“反自己没混好”。

这正是共运史上反复出现的小资产阶级思潮的当代翻版。从蒲鲁东的“互助论”到伯恩施坦的“修正主义”,从工联主义到“国家资本主义”幻想,其共同特征都是:试图在资本主义制度内为自己或某些阶层争取更有利的位置,而非从根本上废除剥削。右翼告诉你“资本就是对的,你穷是因为你懒”,你至少知道他是敌人。而小资产阶级意识形态左翼告诉你“我理解你的痛苦,但你要变得更聪明、更努力、在规则内找到自己的位置”——他让你觉得他是自己人,却把你的愤怒导向了个人奋斗的死胡同。

这种矛盾性的具体表现:

剔除马克思主义的革命性,只讨论资本主义制度允许的“阶层流动”“教育公平”等表象,回避生产关系不平等的根源。

以“为底层发声”的修辞掩盖剥削本质,但他们的“底层”往往不包括体力劳动者——学历鄙视链已经暴露了这一点。他们的左翼话语比右翼的直白剥削更具迷惑性,因为它披着“自己人”的外衣,让人误以为他们在反对资本,实则只是在反对自己没混好。

对彻底的阶级分析发起围攻。当有人从生产关系入手,揭露张雪峰式“实用主义”的资本逻辑时,他们便以“脱离实际”“极端”“空谈理论”等话术进行消解,甚至把张雪峰包装成“为了人民利益”——实际上是在维护现行规则本身。

4. 当AI替代、经济危机击碎他们的幻梦时,他们可能成为队伍里最响亮的“失败主义”传声筒——“我有知识有文化都被淘汰,都无法成功,你们什么都没有的能干成什么”——腐蚀斗争意志。

需要特别指出的是,AI正在以前所未有的速度加速排除脑力劳动者。据科技裁员追踪平台Layoffs.fyi统计,2026年第一季度,全球科技行业已裁员78,557人,其中47.9%被企业归因于AI实施与工作流自动化。甲骨文上季度净利润暴涨95%,却以“投资AI”为名裁减数万人;亚马逊累计裁员近10万人,正酝酿新一轮裁员。35岁焦虑、降薪、外包、零工化正在摧毁“文化资本”的保值神话。当“人力资本家”幻想彻底破灭时,小资产阶级意识形态左翼可能向两个方向转化:要么走向真正的阶级觉醒,要么陷入绝望的失败主义。我们应当努力引导他们走向前者。

七、如何面对小资产阶级意识形态左翼:团结与改造

列宁指出:“小资产阶级的动摇性是其阶级本性决定的。”对小资产阶级意识形态左翼,我们既不能将其视为敌人,也不能放任其思想蔓延。

在全球已经出现的资本主义体系性危机和以AI替代为代表的裁员潮中,小资产阶级意识形态左翼的地位岌岌可危。他们赖以生存的“文化资本”正在加速贬值,曾经勉强维持的体面随时可能崩塌。这既是危机,也是转机——痛苦加剧可能迫使他们直面自己的阶级身份。

我们一方面要团结他们,因为他们本质上是被剥削的劳动者,是潜在的同盟军;另一方面也不能放任其思想蔓延,必须对他们的“人力资本家”幻想和左翼话语的自我麻醉倾向保持清醒的批判。

在具体现象中既肯定其进步成分,又揭示其局限性,并引导追问结构根源。

比如在张雪峰现象里:我们要肯定张雪峰拆墙的行为——他确实把精英内部的信息变成了普通家庭能买到的商品,让更多人看清了跑道的真实走向。但同时也要指出:张雪峰鼓励的“卷”,最终会在35岁焦虑和AI替代面前失去意义。AI已经能替代有规律的、可以预测的劳动,而这恰恰是大多数脑力无产阶级赖以维持体面的工作内容。如果只看到跑道、只幻想适应那条已经在排除劳动者的跑道,那么对“体面生活”的焦虑永远不会消失。

拆墙之后,还需要追问墙为什么存在。教育在资本主义下既是“机会平等”的许诺,又是“不平等”的制造者。张雪峰的“拆墙”之所以有效,是因为墙本身是资本垄断信息的结果。他的局限性在于,他帮助个体翻墙,却不拆墙——而拆墙需要改变教育资源的分配方式,这又指向生产关系的变革。看清跑道之后,还需要思考跑道本身能否改变。让我们像张雪峰戳破“读书改变命运”一样,一起戳破“换个好老板一切就好”的幻想,直面资本主义剥削的残酷。

八、结语

小资产阶级意识形态左翼是当代资本主义体系下出现的一个特殊群体。他们不是敌人,但也不是天然的朋友。

他们的痛苦是真实的,他们的左翼话语是真诚的,但他们被“人力资本家”幻觉困住了。这个幻觉不是他们的错,而是资本意识形态长期塑造的结果。

对他们进行分析和改造,是一场严肃的意识形态斗争。目标不是把他们推开,而是帮助他们认清自己的真实处境,从个人主义的幻梦中醒来。

正如毛泽东同志在《人的正确思想是从哪里来的?》中指出的:“代表先进阶级的正确思想,一旦被群众掌握,就会变成改造社会、改造世界的物质力量。”我们今天的任务,正是要用阶级分析的武器,帮助小资产阶级意识形态左翼认清自身处境,将理论的批判最终转化为改造世界的实践。

 

(作者简介:普通劳动者,自学马克思主义。长期观察网络社会、职场文化、教育焦虑,试图用马克思主义分析复杂的现实世界。)

 

来源:左评

编辑;江城子

支持红色文化,请打赏本站

微信打赏码

微信打赏


握手

雷人

路过

鲜花

相关阅读



Archiver|手机版|小黑屋| 毛旗网<所有文字仅代表个人观点,与本站立场无关>

( 京ICP备2024062571号-2   京公网安备11011502039885号)

返回顶部